EMA发布3DP固体制剂问答:质量与GMP要点梳理

#EMA #3DP #制药三维打印 #增材制造 #固体制剂 #质量要求 #GMP要求 #药墨 #gempex德恩咨询

图片


EMA于2026年3月12日发布了一份问答(Q&A)文件《口服固体制剂3DP技术(增材制造技术)实施问答》,为 3DP技术在固体口服制剂生产中的应用,提供了具体的合规指导。


要理解这份文件,首先需要了解3DP技术在制药中的基本原理与特点。


在制药行业中,什么是3DP技术?



3DP:Three-Dimensional Printing,即三维打印,也叫增材制造。在制药中,它通过逐层打印“制药墨水”来制造固体药片、含片等制剂。


制药墨水(Pharma Ink,以下简称“药墨”):药物研发关键中间体,指装载在卡式瓶(cartridge)/针筒(syringe)中的制剂,含原料药、辅料等混合物。


图片


与传统3D打印对比:传统3D打印多用金属、树脂等材料制造非生物制品;制药3DP使用含活性成分的“药墨”,产品需满足含量均匀度、溶出度等药品专属质量要求。


与传统压片对比:传统压片依赖模具大批量生产,换批慢;3DP可以实现快速制造,配备紧凑设备,生产步骤更少,采用自动化和数字化的生产流程,并具备更快的换型能力,可灵活调整剂量和形状,适合小批量、个性化用药,但增加了药墨稳定性、清洁验证等新挑战。


从技术原理到合规指导



了解了技术原理之后,一个关键问题随之而来:这项技术如何满足药品生产的质量和GMP要求?


以下从质量要求和GMP要求两方面进行梳理:

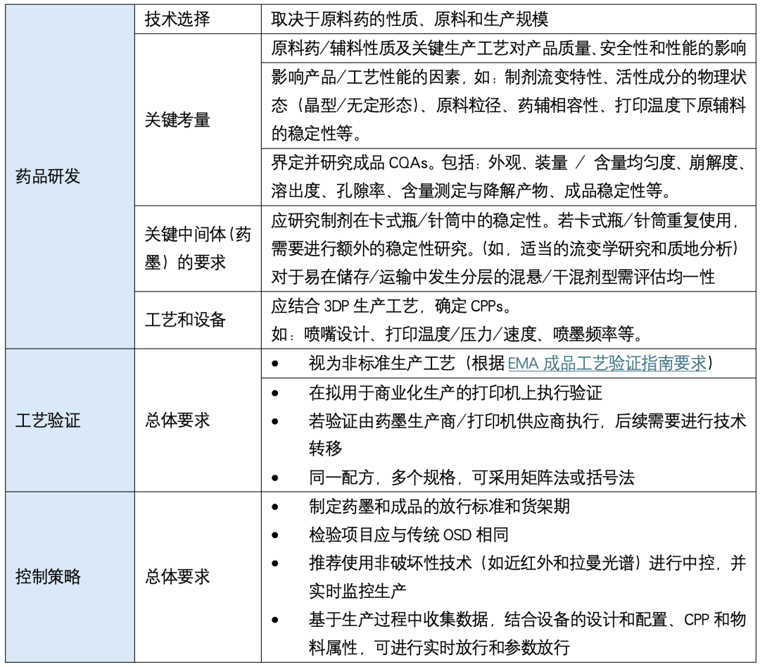
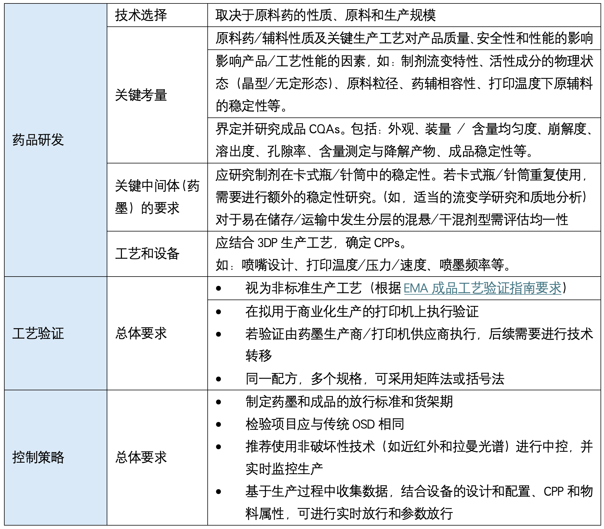
1.药品生产中应用3DP的质量要求

图片

(点击图片放大查看)


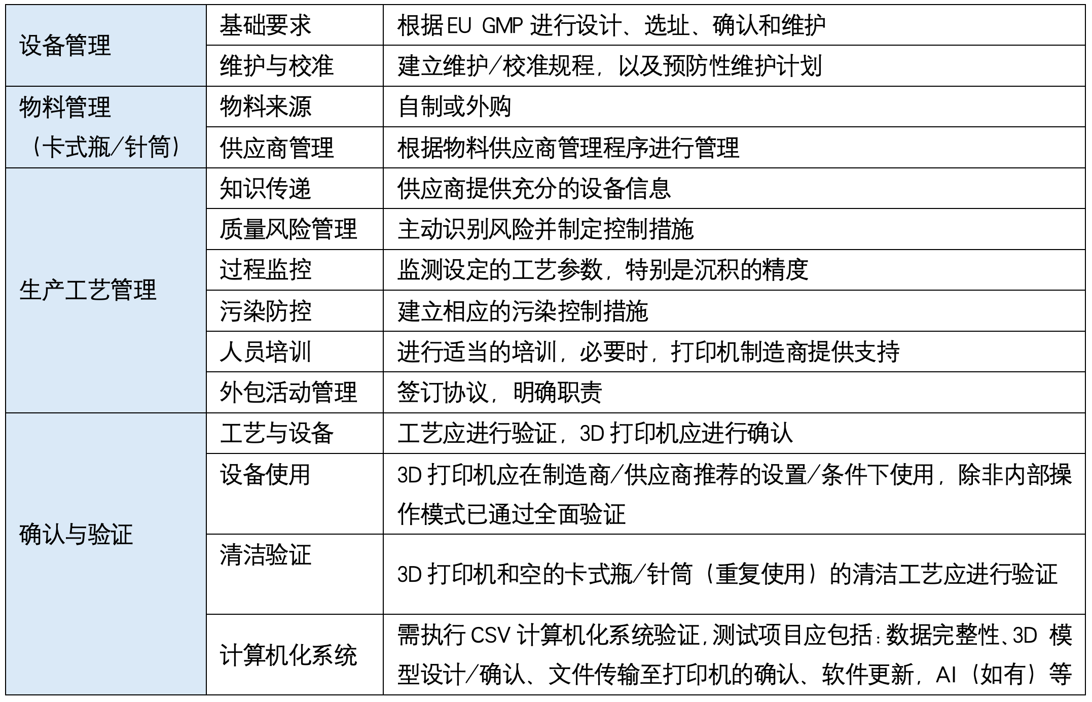
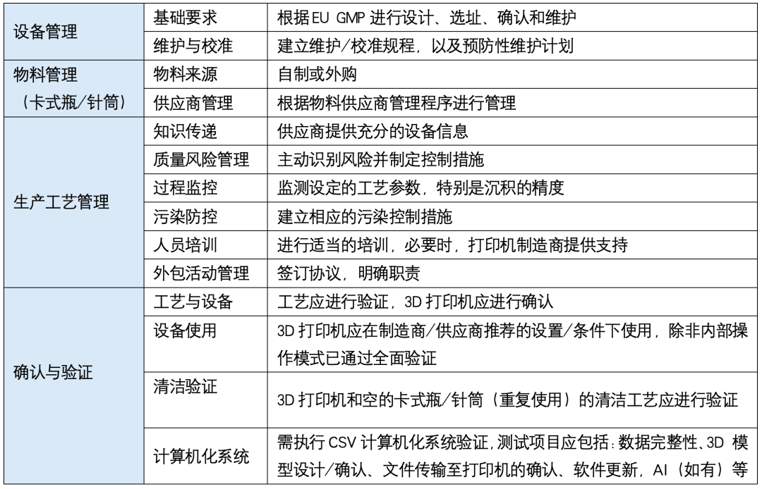
2. 药品生产中应用3DP的GMP要求

图片

(点击图片放大查看)


总结



综合EMA本次Q&A,3DP固体制剂的合规关注点主要集中在:


  • 药墨在卡式瓶/针筒中的稳定性(尤其是在重复使用卡式瓶/针筒的情况下)
  • 混悬/干混剂型的均一性(防止储存运输中分层)
  • 3DP作为非标准工艺的验证要求
  • 设备确认、清洁验证、计算机化系统验证
  • 全过程质量风险管理(需主动识别并制定控制措施)




3DP技术虽然新兴,但仍处于现有GMP合规框架之内。gempex德恩咨询作为源自德国的GMP咨询与执行机构,深耕GMP合规领域20余年,我们的专家团队拥有丰富的经验,可为您提供以下支持:


  • 工厂验证:验证体系搭建、调试与确认、非标准工艺验证策略、现有工艺与监管要求之间的差距分析
  • 质量管理:质量体系搭建与优化、风险管理、污染控制策略(CCS)
  • 计算机及AI合规:CSV计算机化系统验证、DI数据完整性、AI理念及合规
  • 第二/三方审计:提供国际及多类型审计,提供审计报告及审核CAPA
  • 法规解读:监管法规与指南解读、培训
  • 技术转移:从研发到生产的技术转移过程中的GMP合规指导



如果您的产品需要能够落地的合规解决方案,欢迎联系我们。


服务热线:400 166 2002

邮箱:info-cn@gempex.com




点击下方图片,了解我们完整的合规服务类型。让我们用专业的合规能力,为您的产品质量保驾护航。


图片


如果您想了解更多GMP解决方案,可以访问www.gempexchina.com/gmp-knowledge获取。在那里,您将更深入了解gempex德恩咨询的GMP服务。

关于gempex德恩咨询

gempex德恩咨询深耕GMP合规领域24年,致力于为全球的生命科学企业提供合规、高效及可执行的GMP解决方案,帮助制药、生物技术、原辅包、医疗器械等各方达到NMPAEUFDAPIC/SGMP标准,减少合规及药品安全风险。

目前,我们拥有60多位经验丰富的GMP专家,全球累计执行项目超过5000个,累计为1000多个客户提供专业服务,业务遍布20多个国家,并与众多知名药企建立了长期的合作关系。

分享